位置:
首页
>
产品中心
复合肥中钾成分分析标准物质
货号:
RMH-F046
包装:
20克/瓶
产地:
广州
试剂产地:
国产试剂
索取资料及报价
产品名称
K in compound fertilizer
产品介绍
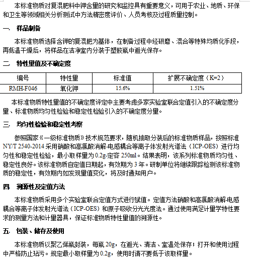
编号
特性量
标准值
扩展不确定度(K=2)
RMH-F046
氧化钾
15.6%
1.51%
如需其他标准值的标准物质,联系我们客服。
广州伟伯科技有限公司
手机: 15323361772
联系人: 罗生
邮编: 066004
地址: 广州市白云区新德路293号904房
相关产品:
水溶肥料中钴和钛分析标准物质
关注(
707
)
土壤调理剂中钙,镁,硅,铝,磷,钾,氟分析标准物质
关注(
648
)
土壤调理剂中有机质分级测定分析标准物质
关注(
970
)
土壤调理剂中总氮分析标准物质
关注(
639
)
土壤调理剂PH值分析标准物质
关注(
686
)
水溶性肥料中氯离子分析标准物质
关注(
922
)
掺混肥料中氯离子分析标准物质
关注(
720
)
有机无机复混肥料中氯离子分析标准物质
关注(
649
)