位置:
首页
>
产品中心
水溶性肥料PH值分析标准物质
货号:
RMH-F033
包装:
20克/瓶
产地:
广州
试剂产地:
国产试剂
索取资料及报价
产品名称
Reference Material of Water-soluble fertilizers
产品介绍
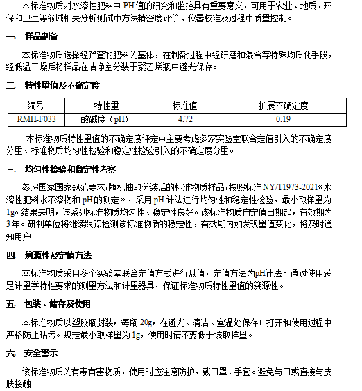
编号
特性量
标准值
扩展不确定度
RMH-F033
酸碱度(pH)
4.72
0.19
如需其他标准值的标准物质,联系我们客服。
广州伟伯科技有限公司
手机: 15323361772
联系人: 罗生
邮编: 066004
地址: 广州市白云区新德路293号904房
相关产品:
水溶肥中不溶物含量分析标准物质
关注(
679
)
有机肥料PH值分析标准物质
关注(
809
)
复合肥中总氮,有效磷,钾含量和氯含量分析标准物质
关注(
757
)
复合肥料中有效钙,有效镁分析质量控制标准物质
关注(
712
)
复合肥料中硝态氮分析标准物质
关注(
664
)
复合肥料中氯离子成分分析标准物质
关注(
773
)
复混肥料中硫成分分析标准物质
关注(
737
)
有机肥料中速效钾分析标准物质
关注(
606
)