位置:首页 > 产品中心
DDS-309+经济型电导率仪
型号:DDS-309+
品牌:方舟
产地:成都
仪器种类:台式
检测参数:多参数

产品介绍

■产品优势

高精度 温度系数可调

仪器级别0.5级 温度系数(0~10.0)%/℃可调

具有标定功能

一键标定,内置3种标准溶液,自动校准电极常数

防腐 防水

该仪器操作简单 程序化设计 防腐、防水,数码管显示,能适应恶劣测量环境

产品质量可靠  

仪器关键部件采用进口元件,采用一体化设计,无运动部件可靠性能高

■应用领域

电力、石化、制药、环境监测、疾控、食品和药品检测、农产品、饮料、大学及科研

■三大增值服务

凡使用方舟产品,若有质量问题,主机三年免费保修,半年

凡使用方舟产品,若有质量问题,主机半年包换

凡使用方舟产品,若有应用问题,免费提供解决方案

■产品特点

微处理器控制,程序化设计,触摸按键

低电压变频设计,高精度A/D转换,一体化设计

断电保护,防腐、防水,能适应恶劣的测量环境

多种测量模式,可测量溶液的电导率、电阻率、TDS、温度值

温度系数可调,ATC自动识别,自动/手动温度补偿

自动存储仪器校准数据,且断电数据保护

一键标定,内置3个校准点,自动校准电极常数

自动存储仪器校正数据,且掉电数据保护

可配系数为0.01、0.1、1、10四种规格的电导电极

可配DJS-0.01的钛合金电导电极及流动测量槽,可以测量纯水及高纯水的电导率

仪器防腐、防水,能适应恶劣测量环境

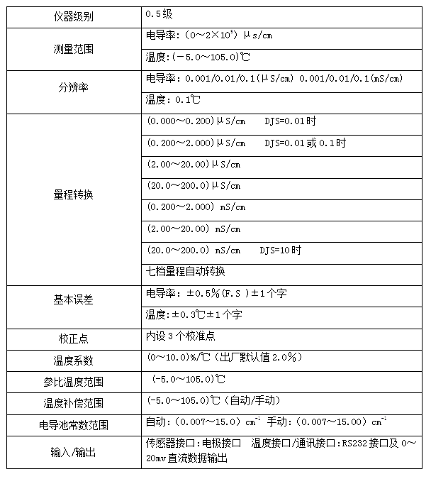
■技术参数  

成都世纪方舟科技有限公司
获取底价
提交后,商家将派代表为您专人服务
 
相关产品:
| 首页 | CAS NO | 联系我们 | 会员服务 | 推广服务 | 友情链接 |
版权所有 CopyRight © 2008-2026 粤ICP备08119708号