位置:首页 > 产品中心
HM-XG3旋光度测量仪
型号:HM-XG3
产地:潍坊
产地类别:国产仪器设备

产品介绍

仪器介绍:

旋光度测量仪是测定物质旋光度的仪器。通过旋光度的测定,可以分析确定物质的浓度,含量及纯度等,广泛地应用于医药、石油、食品、化工、香精、香料、制糖等行业及相关的高校和科研院所。

软件功能:

审计追踪:完整版审计追踪和用户分级权限管理, 超级管理员可以修改所有人密码和用户名并可追溯,超级管理员可以修改所有操作员权限,用户帐号有禁用和启用两个功能,人员更替暂时不用删除账户,可以锁定,使用时可以解封,U盘导出PDF和Excel数据防篡改功能。

比较完善的审计追踪,登录、退出、修改数据、时间、操作步骤、导出U盘等应有相关记录。

用户管理:分级管理,超级管理员分配权限,管理员可以建立多个用户,每个使用者可以使用各自的用户名,登录时输入用户名和密码,用户帐号有禁用和启用两个功能

最高权限可修改他人用户名和密码,并可追踪。

数据检索功能:方便用户在大量数据库中快速找到想要的数据

图谱功能:测试过程中可实时显示图谱,方便做分析

内存:可扩展至64G

软件升级:支持U盘自动升级,无需返厂

仪器特点:

1: 内置帕尔贴控温,提高精度和稳定性;

2:有旋光度/比旋度/浓度/糖度及自定义模式;

3:LED冷光源代替传统钠光灯和卤钨灯;

4:符合21CFR Part 11审计追踪,药典及电子签名;

5:支持网络打印,支持数据统计检索;

6:多级权限管理,权限可自由配置;

7:8寸触摸彩屏,人性化操作界面;

8:系统自带自动校准系统。

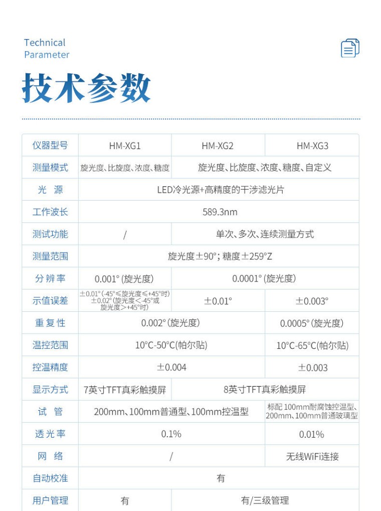
主要技术参数:

测量模式:旋光度、比旋度、浓度、糖度、自定义

光 源:LED冷光源+高精度的干涉滤光片

工作波长:589.3nm(可选)

测试功能:单次、多次、连续测量方式

测量范围:旋光度±90° 糖度±259°Z

*分 辨率:0.0001° (旋光度)

*示值误差:±0.003°

重 复 性:(标准偏差s)0.0005°(旋光度)

*温控范围:10℃-55℃(帕尔贴)

控温精度:±0.1℃

显示方式:8英寸TFT真彩触摸屏

试 管:标配 100mm耐腐蚀控温型、200mm、100mm普通玻璃型

透 光 率:0.01%

*网 络:无线WIFi连接

自动校准:有/(常规标准管)

用户管理:有/三级管理

通信接口:USB连接、RS232连接、VGA、以太网

数据存储:32G

*审计追踪:有

*软件升级:U盘自动升级

电子签名:有

预存测量方法:500以上

多功能数据检索:有

自定义公式编辑:有

多种文件格式导出:PDF和Excel

*打印机:兼容WIFI无线激光打印机和ZG针式/热敏打印机

*网络文库:有

*图谱分析:实时图谱分析

通信接口:USB/键盘/鼠标/通用打印机/ VGA/以太网

*用户账户:冻解启停功能

语言:中文/英文

导出文件验证高等级防护MD5:有

用户分级和权限设定:3级

*用户找回密码:有

*用户名可修改追溯:有

修改日期时间追溯:有

准确度:符合JJG536-2015中0.01级

其他选配件:鼠标、键盘连接、通用打印机/无线网路打印机

电 源:220V±22V,50Hz±1Hz,250W

仪器净重:28kg

山东恒美电子科技有限公司
获取底价
提交后,商家将派代表为您专人服务
 
相关产品:
| 首页 | CAS NO | 联系我们 | 会员服务 | 推广服务 | 友情链接 |
版权所有 CopyRight © 2008-2026 粤ICP备08119708号