位置:首页 > 产品中心
MCTH-500智能受电弓摩擦磨损试验机
型号:MCTH-500

产品介绍

全自动碳滑板摩擦磨损试验机

碳滑板摩擦磨损试验机MCTH-500

一、主要适用范围及功能

设备用于测试碳滑板上部碳在通电状态下与导线之间摩擦产生的损耗,碳滑板在额定电流、电压下高速运动与静止的导线相对运动,并规定碳滑板与导线的接触力;当达到设定里程数值后,设备自动停止;此时可以观察碳滑板的磨损程度来确定碳滑板的耐磨性能要求。

二、使用环境

1、海拔高度:≤1000m

2、环境温度:-30~40℃;

3、环境湿度:≤85%R.H.;

4、大气压力:80~120kPa;

5、供电电源:220±10%VAC / 5 0±0.5Hz / 20KW

6、环境要求:设备四周60cm空间距离,附近没有强电磁辐射源,无可燃性气体、粉尘或混合的环境下使用。

7、耐地震能力:地面水平加速度:3m/s2;地面垂直加速度:1.5m/s2;

8、接地电阻:<1Ω

9、安装地点:室内

10、设备尺寸:长1500毫米宽1000毫米高1700毫米(仅供参考,实际尺寸以实物设计完毕后的尺寸为准)

11、设备重量:600千克

三、主要技术要求

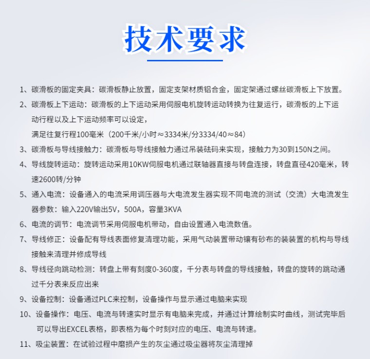
1.碳滑板的固定夹具:碳滑板静止放置,固定支架材质铝合金,固定架通过螺丝碳滑板上下放置。

2.碳滑板上下运动:碳滑板的上下运动采用伺服电机旋转运动转换为往复运行,碳滑板的上下运动行程以及上下运动频率可以设定,满足往复行程100毫米(200千米/小时≈3334米/分钟 3334/40≈84)

3.碳滑板与导线接触力:碳滑板与导线接触力通过吊装砝码来实现,接触力为30到150N之间。

4.导线旋转运动:旋转运动采用10KW伺服电机通过联轴器直接与转盘连接,转盘直径420毫米,转速2600转/分钟

5.通入电流:设备通入的电流采用调压器与大电流发生器实现不同电流的测试(交流)大电流发生器参数:输入220V输出5V,500A,容量3KVA

6.电流的调节:电流调节采用伺服电机带动,自由设置通入电流数值。

7.导线修正:设备配有导线表面修复清理功能,采用气动装置带动镶有砂布的装装置的机构与导线接触来清理并修成导线

8.导线径向跳动检测:转盘上带有刻度0-360度,千分表与转盘的导线接触,转盘的旋转的跳动通过千分表来反应出来

9.设备控制:设备通过PLC来控制,设备操作与显示通过电脑来实现

10.设备操作:电压、电流与转速实时显示有电脑来完成,并通过计算绘制实时曲线,测试完毕后可以导出EXCEL表格,即表格为每个时刻对应的电压、电流与转速。

11.吸尘装置:在试验过程中磨损产生的灰尘通过吸尘器将灰尘清理掉

四、设备参数

1.转盘:1)转盘直径420毫米,转速2600转

2.滑板运动:上下运动行程100毫米,频率为90次/分钟

3.接触力:砝码加载30N至150N

4.通入电源:5V/500A

5.径向跳动检测:千分表实时读取

6.数据曲线:电流、电压与转速自动绘制曲线并导出Excel表格

7.灰尘**:吸尘器清理,功率3KW

五、主要配置

序号名称产地单位数量备注

1设备主机北京冠测台1

2转盘用伺服电机10KW杭州米格台1

4往复用伺服电机0.75KW杭州米格台1

5调压器5KVA定制台1

6大电流发生器3KVA定制台1

7径向跳动千分表国产台1

8PLC西门子台1

9模拟量采集模块西门子台2

10电流变送器松野个2

11电压变送器松野个1

12电脑联想台1

13打印机北京冠测支1

14测试软件北京冠测套1

北京冠测精电仪器设备有限公司
获取底价
提交后,商家将派代表为您专人服务
 
相关产品:
| 首页 | CAS NO | 联系我们 | 会员服务 | 推广服务 | 友情链接 |
版权所有 CopyRight © 2008-2026 粤ICP备08119708号