位置:首页 > 产品中心
CE-4008Q-5V15A-SR多通道电池测试仪

产品名称
CE-4008Q-5V15A-SR电池检测系统
产品介绍

       CE-4008Q-5V15A-SR是一款专为电池研发、生产及质检设计的智能化测试设备,支持多类型电池(铅酸、锂离子、镍氢等)的浮充测试、循环寿命测试及充放电性能验证。可满足工业级电池测试的严苛需求,是新能源、储能系统、通信基站等领域的理想选择。

  功能特点:

  电压分辨率:25mV~5V量程,精度±0.05% FS,稳定度0.1% FS,确保浮充电压稳定性检测。

  电流控制:四档量程(300mA/1A/6A/15A),最小输出电流1.5mA,恒压截止电流至0.2mA~30mA,满足微小电流场景需求。

  四线制采样:消除线阻干扰,提升电压电流检测准确性。

  高效节能与安全

  节能效率>65%:降低长期测试能耗成本。

  双闭环控制:恒流源与恒压源独立闭环结构,防止过充/过放,保障测试安全。

  IP20防护:基础防尘设计,适配实验室及产线环境。

  灵活扩展与智能化

  通道并联功能:支持多通道并联,轻松扩展测试容量。

  独立控制模式:每个通道可单独设置参数,适应多规格电池同步测试。

  低噪声运行:<75dB(1米处),确保安静工作环境。

  工业级可靠性

  宽电压输入:AC 220V ±10%,兼容不稳定电网环境。

  高输入阻抗≥100MΩ:减少对被测电池的影响,保护电池性能。


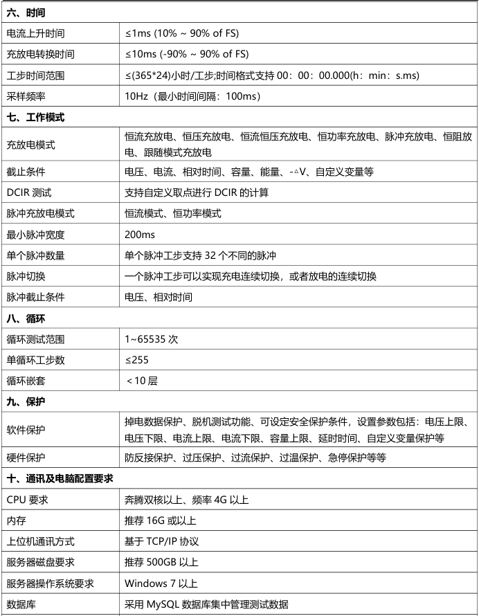
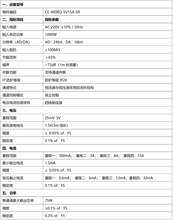
      规格参数:
              
              
              

深圳市新威尔电子有限公司
获取底价
提交后,商家将派代表为您专人服务
 
相关产品:
| 首页 | CAS NO | 联系我们 | 会员服务 | 推广服务 | 友情链接 |
版权所有 CopyRight © 2008-2026 粤ICP备08119708号