位置:首页 > 产品中心
扣式超级电容自动老化分选线NSC1000
型号:NSC1000
产地:上海

产品介绍

随着超级电容器产品技术的不断成熟,其在轨道交通、储能、风电、医疗等行业开始广泛应用,市场对超级电容的需求呈快速增长。扣式超级电容作为超容中的一员,面临着出厂测试效率跟不上生产效率的问题。因此对于日益增长的扣式超级电容的快速测试需求也应运而生。NGI结合国内外产线先进技术的同时,考虑经济性而开发出的一款针对扣式超容测试平台NSC1000,该测试平台具备速度快、准确率高等特点,大幅提高生产效率、降低生产成本,是扣式超级电容生产厂家兼顾性能和经济性的一款高性价比产品。

性能特点:

■ 适用于多种规格扣式超级电容测试

■ 支持自动分选,自定义分选指标

■ 真空吸入式分选,高稳定性高可靠性

■ 设备运行噪音低,正常测试过程中,噪声不大于65db

■ 记录功能完备,自动记录每只产品测试过程数据

■ 报表导出功能灵活,支持单只/批次产品报表导出

■ 统计分析功能强大,统计结果以饼状图/柱状图清晰呈现

■ 运维机器方便,运行/故障/调试信息以IO状态实时显示

■ 机械设备防护符合GB8196安全标准

■ 环境卫生保护符合GB5083标准

■ 电器符合GB3805安全标准

■ 每日产能高达2万只

■ 老化温度可自行设置并可编程

■ 分层倒计时提醒,老化时间到后会有灯光提示

■ 设备运行平稳,无抖动及停机现象,过度平稳

■ 测试项目包括高温恒压老化,自放电测试、等效交流内阻测试、容量(选配)等,用户可根据需要自行进行定制测试项目

功能与优势

特色功能

系统组成

NSC1000主要由高温老化柜和自动测试分选线组成,高温老化柜集成了高温箱、老化架和老化电源的功能。自动测试分选线集成了自动流水线、专业测试仪器、工业控制电脑。此系统由一套后台软件控制全局,软件集成度非常高。

202105241723112531.png

高温老化箱

高温老化柜采用多个独立的老化室,老化温度可编程,每个老化室分为上下共计多层,每层有左右两个料盘,单层设置一 个倒计时提示灯,倒计时时间可编程,方便生产人员查看每层老化情况。单个高温老化柜同时有多个料盘同时测试,可同 时满足电容老化测试需求。

202105241726011281.png

自动测试分选线

自动测试分选线包含自动流水线、专业测试仪器、工业控制电脑、专业测控软件,可实现人工上料,自动测试,自动分选 等流程,其中充放电电压电流,自放电、串联等效内阻、容量(选配)等分选指标范围可设定。

202105241727441281.png

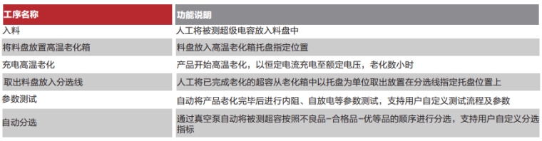
测试流程

扣式超级电容从入料到分选需要经过多个工序,从人工填料入盘、高温老化充电测试、参数测试、自动分选等工序。其中 需要人工的部分为填料入盘、将托盘放置进老化箱和从老化箱中取出放置在测试流水线上这些简单的操作,其余部分皆为 系统自动。测试流程如下所示:

202105241731577218.png

202105241733316281.png

后台管理

后台软件界面美观简洁、布局合理,能在一个页面下展示多个测试回路实时值,并可以针对不同的分选结果呈现不同的颜 色。其主界面如下所示:

后台软件先现在**个测试工位测试超容等效串联内阻,然后两个工位并行测试容量(选配),确保测试产品能满足需求。

实时数据:将自放电、等效串联内阻、容量(配置)等指标汇总,为自动分选做准备;

SPK统计:统计当前批次所有产品测试结果并加以分析,职场所有测试结果饼状图与单个测试指标柱形图显示;

分选指标:客户自定义选标范围;

电源状态:监视高温老化箱内各路电源的输出状态。

202105241742073937.png

统计分析

系统不仅可实现显示当前测试计划的统计信息,还可根据时间、型号、批次、容量、工位等信息收索历史测试数据,绘制 分选挡位数据分布方图及单个产品正太分布曲线,使产品批次测试数据查看直观、有效,工艺工程师可根据统计结果分析 不同型号、不同批次产品的生产测试情况找出质量问题成因,为生产工艺及流程改善提供大数据支撑。如下图所示:

202105241754046437.png

恩智(上海)测控技术有限公司
获取底价
提交后,商家将派代表为您专人服务
 
相关产品:
| 首页 | CAS NO | 联系我们 | 会员服务 | 推广服务 | 友情链接 |
版权所有 CopyRight © 2008-2026 粤ICP备08119708号