位置:首页 > 产品中心
便携电能质量分析仪POWER XPLORER PX5
型号:POWER XPLORER PX5
产地:天津

产品介绍

1653469848610699.jpg

高级电能质量分析仪

DRANETZ POWER XPLORER PX5

高性能、多功能、易操作、全中文触摸屏的电能质量测试仪表。PX5是一款集合了***功能的电力监测仪器,配备了操作简便的彩色液晶触摸屏及直观的图像表计显示界面。这台 8 通道的测试仪配备了独特的高速采样和数据捕捉功能(1 微秒/通道),可以同时捕捉几百条参数,并根据标准和用户自定义模式对这些参数进行特征化显示。PX5 独特的测量功能包括捕捉低、中、高频瞬态峰值、波型、有效值时间和实时触发高速采样及功率测量,清晰表示出电压畸变和不平衡系统的特征。

电能质量的勘察和诊断

电能质量勘察是查明和诊断问题以及不良趋势的关键,它能有效实施以可靠性为核心的维护工作。通过一个星期或更长时间对基准条件和事件敏感度的数据测试,可以对电能质量的现状做出评估,即可实施更有针对性的测试。PX5 有一个内置的事件特征标注显示,直接用于问题查找,所收集测量的数据可用来改善电能质量和提高设备可靠性,最终方便提出增强设备对市电的兼容性措施。

e440ada1-06f4-42b5-9e6e-b53cf68a89f6.jpg

快速的瞬态事件捕捉

PX5 采用数字化的高速采样技术捕捉和分析微秒级的瞬态事件(诸如 Dranetz658 和 BMI8800 高级电能分析仪所具备的功能)。高速切换的电子设备、医疗诊断装置、电容投切、雷电、变压器合闸、负载突变等会引起瞬态事件,PX5 即时记录为脉冲或振荡波形供做进一步详细分析。PX5 能捕捉电能质量图谱,提供完整的瞬态波形显示。

e98a8236-d555-4362-ae38-53f253ceadce.jpg

负载失真及不平衡度

近年来整流输入类电源和其他非线性负载从原来的25%增加到65%以上。这些负载会产生每个周波内有规律的电流毛刺,最终表现为电流畸变。这种畸变也受到电压骑变的谐波阻抗的影响,也会对电机、变压器类设备产生严重的影响,引起过热而降低设备的寿命。PX5根据IEE 1459标准测量完整的算术、矢量、序量参数,最终用于评估负载畸变和恢复负载平衡。

f5e8761c-6ff9-4404-838a-5fda4d69c80d.jpg

闪变

电弧炉、大型感应负载和其他大型的负载启动时产生连续的电压脉冲导致电能质量事件称为闪变。一般闪变发生时相对于短时电流波动对系统内负载的影响要小的多。PX5 按照 IEC 61000-4-30 的标准捕捉闪变数据,然后用 Dran-View 查看、分析、报告软件作进一步评估。

5ac02bbf-24ff-48b7-a6c7-e8ae3ebff82c.jpg

监测标准

PX5是按照IEEE1159、IEC61000-4-30A级和EN50160**电能质量国际标准来设计的。测量的结果以是香符合国际电能标准报告形式提供。即时提供超过3个重要参数的映像,包括不平衡度、电压变动、谐波等。

f92d8642-40ec-436a-98df-4b168728d8e6.jpg

谐波

随着电子装置的大量使用,诸如中央空调系统设备、电脑、复印机、计算机设备、精密制造业设备对谐波污染的影响比较敏感。事实上,谐波对设备的性能产生很小的,几乎不能察觉变化;但长期累积起来会产生重大的破坏性,系统内某一点的电流谐波会波及整个系统。PX5 能捕捉详尽的谐波、间谐波、分谐波,有效地解决这些因素产生的问题。

ab18b6db-6a61-4184-8c5b-61fc4a2ca7c3.jpg

Dran-View 电能质量分析软件

Dran-View 是一种功能强大、使用便捷的电能质量分析软件,可用来查看、分析复杂的电 能质量事件,查找故障,消除潜在的故障趋势以及查看相关的数据,还有自动或自定义报告生 成等功能。

PX5 用户可任意选用相位、波型、表计和谐波频谱的显示方法,同时可以有连续监测、门槛值设定以及持续 1 微秒到 1 小时的交直流事件的记录方式。显示形式有电能质量、统计、趋势报告以及 PX5 独特的警示面板(提供即时的事件分类报告)。可采用 RS-232、以太网和USB 接口远程通信方式来下载数据,方便 Dran-View 软件来作进一步分析报告。

image.png

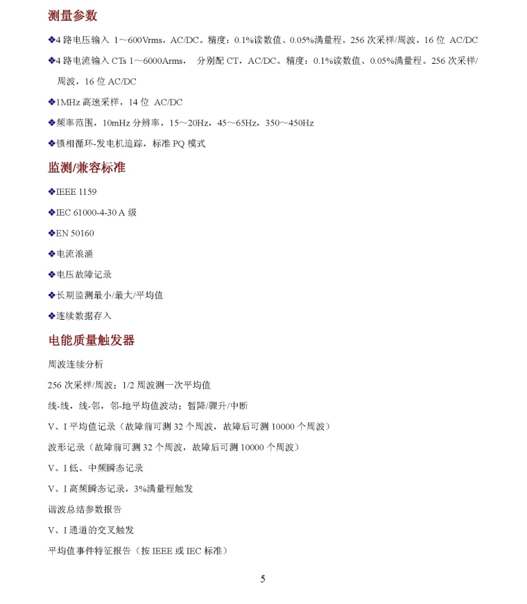
技术参数

1653470498973585.jpg

uAzvEUz2T_OI4ZabvB3eWA.jpg

高美测仪(天津)科技有限公司
获取底价
提交后,商家将派代表为您专人服务
 
相关产品:
| 首页 | CAS NO | 联系我们 | 会员服务 | 推广服务 | 友情链接 |
版权所有 CopyRight © 2008-2026 粤ICP备08119708号