位置:首页 > 产品中心
FB-1A风速报警仪
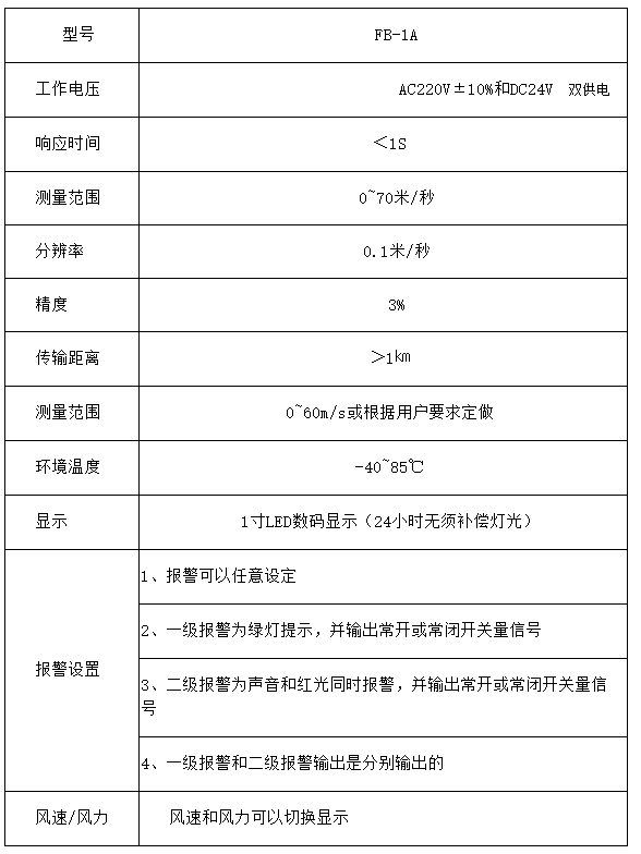
型号:FB-1A
仪器类型:转杯式风速仪

产品介绍

FB-1A风速报警仪是建筑机械(起重机、履带吊、门吊、塔吊等)、铁路、港口、码头、电厂、气象、索道、环境、温室、养殖等领域用于测量风速的装置。用它可以实现设备风速指示数字化及自动化,是相关设备不可缺少的风速检测设备。

FB-1A风速报警仪是由智能测控主机、风速传感器和电缆线三部分组成。智能测控主机采用单片机及相应的外围电路模块组成,显示部分采用高亮数码管显示。本风速传感器采用海洋军用的高精度测量风速传感器,它与传统产品相比,具有精度高、量程宽、输入线电阻高、观测方便、稳定可靠等优点。

2)功能

本产品融电子技术、微电脑技术为一体。其主要功能如下:

a、能够自动检测风速信号并输入仪表进行微机处理;显示风速或风力等级

b、仪表能自动报警预先设定的参数。如:预设风速报警值和控制断电功能

c、当超过预设风速时,能自动声光报警,并发出控制命令(切断设备电源,使设备停止工作)。

3)特点

a、主板核心采用自主开发 MS51单片机主板及其配套的标准I/O板卡,外加相应的信号调理模块,对数据采集及输出控制可灵活变更,可靠性进一步提高;

b、低功耗,数字电路全部采用 CMOS芯片;

c、有断电记忆功能,可以长期连续工作;

d、有很强的抗电磁干扰功能;

e、安装调试全部键盘操作,给用户更改起重机工况后调整带来极大方便;

f、仪表顶部采用插入式接线,使用户接线更方便,防止错误接线。

g、具有声音报警功能;

二、风速仪系统构成

FB-1A风速报警仪由风速传感器、主机、传输电缆等附属装置构成。

1、测风传感器

风速传感器的风杯由高耐候性、高强度、防腐蚀和防水合金制造,传感器壳体使用铝镁合金成形,内部电路均经过喷涂三防漆处理,整个传感器具有很好的耐恶劣环境的适应性。

风速传感器输出为频率信号、电流信号、电压信号等。

2、主机

FB-1A风速报警仪主机由信号处理电路、单片机电路、数码管显示器、调整电路、报警控制电路组成,机箱采用 ABS工程防水塑料,箱内配有高可靠供电电源,具有极可靠的抗电磁干扰能力,高低电压保护能力,能保证主机在-20℃~60℃,湿度10%─95%范围内均能正常工作。

3、自动报警电路

当风速超过预警风速时,会声音自动报警并控制操作设备的动作,提示工作人员注意。

三、现场安装调试及使用

1、安装说明:

测风传感器的安装:

a、风速传感器应安装在相距 500-600mm水平面距地面或船甲板高度的支架上。

b、传感器下方安装法兰直径Ф60mm,四个安装孔为Ф6mm,安装使用法兰固定安装

2、使用说明:

在正常工作时:窗口显示当前实时的风速;

在设置运行时:窗口显示的是风速报警控制值;

当达到预设的报警风级时发出报警声音;

3、设置报警:

a、正常使用时,风速的报警值和断电值均在出厂前已经设定好了,分别为11米/秒报警和13米/秒断电,如客户另有要求可在出厂前告之,我们将重新设定。

b、按风速和风力转换键可显示当前实际的风力等级

附表:

等级风速(米/秒)陆面地面物象征
00.0~0.2静,烟直上
10.3~1.5烟能表示风向,但风向标不能转动
21.6~3.3人面感觉有风,树叶微动,风向标能转动
33.4~5.4树叶及树枝摇动不息,旌旗展开
45.5~7.9能吹起地面灰尘和纸张,树的小枝摇动
58.0~10.7有叶的小树摇摆,内陆的水面有小波
610.8~13.8大树枝摇动,电线呼呼有声,举伞困难
713.9~17.1全树摇动大树枝弯下来,迎风步行感到费劲
817.2~20.7可以折毁小树枝,人迎风前行感觉阻力很大
920.8~24.4烟囱及屋顶受到损坏,小屋易遭到破坏
1024.5~28.4可把树木刮倒或建筑物损坏较重
1128.5~32.6陆上少见,见时必有重大毁损
1232.7~36.9很少见,其摧毁力较大
北京飞超风速控制仪器有限责任公司
获取底价
提交后,商家将派代表为您专人服务
 
相关产品:
| 首页 | CAS NO | 联系我们 | 会员服务 | 推广服务 | 友情链接 |
版权所有 CopyRight © 2008-2026 粤ICP备08119708号