位置:
首页
>
产品中心
有机肥料中粗灰分和有机物总量分析标准物质
货号:
RMH-F072
包装:
50克/瓶
产地:
广州
试剂产地:
国产试剂
产品名称
Coarse Ash and Total Organic matter in Organic fertilizer
产品介绍
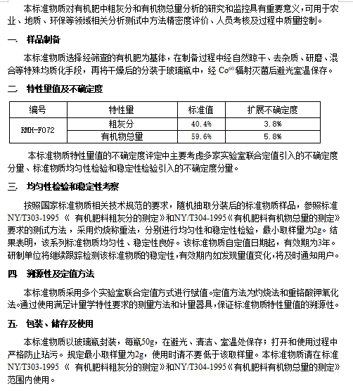
编号
特性量
标准值
扩展不确定度
RMH-F072
粗灰分
40.4%
3.8%
有机物总量
59.6%
5.8%
如需其他标准值的标准物质,联系我们客服。
广州伟伯科技有限公司
获取底价
提交后,商家将派代表为您专人服务
我对您的有机肥料中粗灰分和有机物总量分析标准物质产品感兴趣,请发具体的信息及报价,谢谢!
相关产品:
复合微生物肥料中总养分,有机质和pH值分析标准物质
关注(
834
)
复合微生物肥料中重金属成分分析标准物质
关注(
687
)
有机肥料中多种参数分析标准物质
关注(
717
)
有机无机复混肥料pH值分析标准物质
关注(
767
)
肥料pH值分析标准物质
关注(
698
)
无机肥料中钠含量分析标准物质
关注(
693
)
有机肥料中技术指标分析标准物质
关注(
774
)
有机肥料中铜,铁,锰,锌,硼,钼分析标准物质
关注(
642
)