位置:
首页
>
产品中心
肥料中硝态氮和铵态氮分析标准物质
货号:
RMH-F059
包装:
50克/瓶
产地:
广州
试剂产地:
国产试剂
索取资料及报价
产品名称
NO3-N and NH4+-N in fertilizers
产品介绍
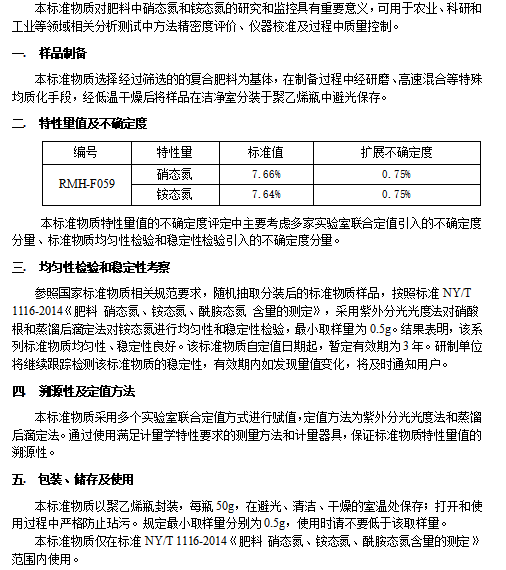
编号
特性量
标准值
扩展不确定度
RMH-F059
硝态氮
7.66%
0.75%
铵态氮
7.64%
0.75%
如需其他标准值的标准物质,联系我们客服。
广州伟伯科技有限公司
手机: 15323361772
联系人: 罗生
邮编: 066004
地址: 广州市白云区新德路293号904房
相关产品:
复合肥料中总氮,硝态氮和铵态氮分析标准物质
关注(
726
)
有机肥料中氯离子成分分析标准物质
关注(
629
)
水溶肥料中钠,硒,硅成分分析标准物质
关注(
735
)
肥料中总磷分析标准物质
关注(
733
)
肥料中总氮分析标准物质
关注(
594
)
微量元素叶面肥中铁,锰,铜,锌,钼,硼成分分析标准物质
关注(
620
)
缓释肥中养分分析标准物质
关注(
717
)
掺混肥中总养分和中微量元素分析标准物质
关注(
663
)