位置:
首页
>
产品中心
有机肥料PH值分析标准物质
货号:
RMH-F037
包装:
50克/瓶
产地:
广州
试剂产地:
国产试剂
索取资料及报价
产品名称
Reference Material of Organic fertilizer for pH matter Analysis
产品介绍
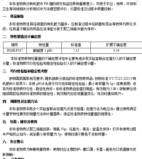
编号
特性量
标准值
扩展不确定度
RMH-F037
酸碱度(pH)
7.13
0.19
如需其他标准值的标准物质,联系我们客服。
广州伟伯科技有限公司
手机: 15323361772
联系人: 罗生
邮编: 066004
地址: 广州市白云区新德路293号904房
相关产品:
复合肥中总氮,有效磷,钾含量和氯含量分析标准物质
关注(
756
)
复合肥料中有效钙,有效镁分析质量控制标准物质
关注(
712
)
复合肥料中硝态氮分析标准物质
关注(
663
)
复合肥料中氯离子成分分析标准物质
关注(
773
)
复混肥料中硫成分分析标准物质
关注(
737
)
有机肥料中速效钾分析标准物质
关注(
606
)
复合肥中钾成分分析标准物质
关注(
678
)
水溶肥料中钴和钛分析标准物质
关注(
707
)