位置:
首页
>
产品中心
土壤中水解性总酸度分析标准物质
货号:
RMH-A269
包装:
120克
产地:
广州
试剂产地:
国产试剂
索取资料及报价
产品名称
Hydrolytic total acidity in soil
产品介绍
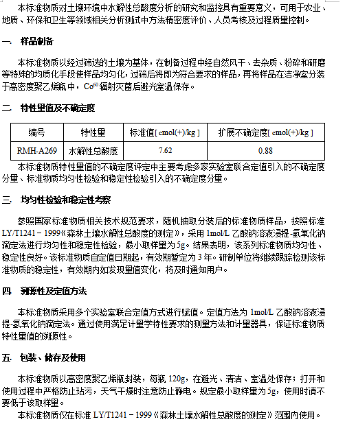
编号
特性量
标准值[ mol(+)/kg ]
扩展不确定度[ mol(+)/kg ]
RMH-A269
水解性总酸度
7.62
0.88
如需其他标准值的标准物质,联系我们客服。
广州伟伯科技有限公司
手机: 15323361772
联系人: 罗生
邮编: 066004
地址: 广州市白云区新德路293号904房
相关产品:
土壤中全铁分析标准物质
关注(
689
)
酸性土壤中交换性钙,镁,钠,钾和阳离子交换量分析标准物质
关注(
812
)
土壤中全硼分析标准物质
关注(
582
)
森林土壤中腐殖质组成分析标准物质
关注(
881
)
土壤中铜,锌,锰,铁分析标准物质
关注(
649
)
土壤中碳酸钙分析标准物质
关注(
704
)
石灰性土壤中有效硫分析标准物质
关注(
609
)
土壤中游离铁分析质量控制标准物质
关注(
704
)